凯里北控清源水务有限公司供水服务承诺-九游入口

无标题文档
 
 
服务热线:96015  抢修电话:8221175(白)、8238724(晚)
     
  您当前位置:九游入口 >> 新闻资讯 >> 企业动态 >> 浏览文章  
 
凯里北控清源水务有限公司供水服务承诺

[ 作者:佚名  来源:本站原创   点击数:   更新时间:2019年03月30日 ] 字体:

2.jpg

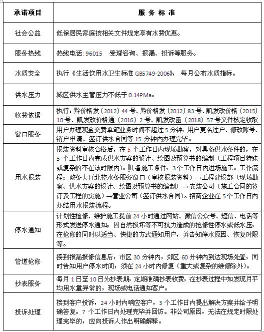
1.jpg

上一篇:凯里北控清源水务有限公司有奖报漏制度
下一篇:供水简报(第10期)杨小全调研凯里供水项目时强调坚持高质量发展,努力开创凯里供水新未来
发表评论】【告诉好友】【打印此文】【收藏此文】【】
无标题文档

九游入口的简介 | 企业动态 | | | 联系九游入口

服务电话:96015 抢修电话:0855-8221175 抄表室电话:0855-8261163

九游入口 copyright 2015 凯里市自来水公司 九游入口的版权所有

地址:贵州省凯里市韶山南路5号 邮编:556000

  • 总访问量: 197876 次
  • 网站地图